Fourier Series Aproximation

M.M. Yovanovich

FOURSERIES1.MWS

Fourier series approximation of a periodic function.

Plot the function and approximations based on 2,4,6,8,10 and 12 terms of the Fourier series.

> restart:

Function.

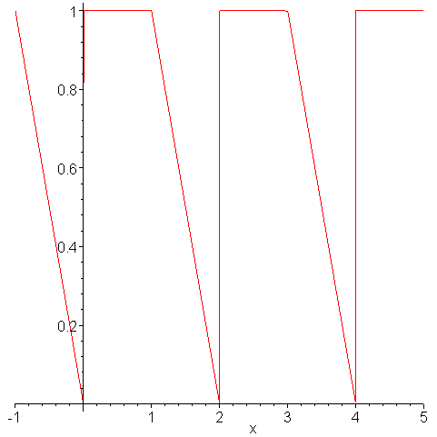
> f:= proc(x) if x>=0 and x<1 then 1
elif x<0 and x>=-1 then -x
elif x>=1 then f(x-2) fi
end:

> plot('f(x)', 'x'=-1..5);

[Maple Plot]

Fourier coefficients.

> f1:= x->-x:
f2:= x->1:

> a:= table():
a[0]:= evalf(1/2*(int(f1(x),x=-1..0) +
int(f2(x),x=0..1))):

> for j from 1 to 12 do
a[j]:= evalf(Int(f1(x)*cos(j*Pi*x),x =-1..0) +
Int(f2(x)*cos(j*Pi*x), x=0..1)) od:

> b:= table():
for j from 1 to 12 do
b[j]:= evalf(Int(f1(x)*sin(j*Pi*x), x = -1..0) +
Int(f2(x)*sin(j*Pi*x), x = 0..1)) od:

Fourier coefficients values.

> [seq(a[j], j = 1..12)];

[Maple Math]
[Maple Math]

> [seq(b[j], j = 1..12)];

[Maple Math]
[Maple Math]

kth term of the Fourier series for L = 1.

> kterm:= k-> a[k]*cos(k*Pi*x) + b[k]*sin(k*Pi*x);

[Maple Math]

Approximation of the function with n terms of the series.

> fapp:= n-> a[0] + sum(kterm(i), i = 1..n);

[Maple Math]

Two term approximation.

> fapp(2);

[Maple Math]
[Maple Math]

Create several plots of the function and the approximations for [Maple Math] terms of the series.

> for j from 2 by 2 to 12 do
plot({'f(x)', fapp(j)}, x = -1..5,
numpoints=150)
od;

[Maple Plot]

[Maple Plot]

[Maple Plot]

[Maple Plot]

[Maple Plot]

[Maple Plot]

>